长沙城发商业管理有限公司 贺龙东广场负一层(原家乐福经营区域)招商公告
发布时间:2023-02-09 14:14 打印文件


一、招商单位:长沙城发商业管理有限公司

二、招商位置描述

贺龙东广场负一层(原家乐福经营区域)物业位于长沙市天心区劳动路348号新世纪体育文化广场贺龙体育场主馆负一层,共层,建筑面积即招租面积)为15421.11㎡。该物业已取得不动产权证土地性质为出让用地产权性质为商业

三、资产价值描述

物业位于长沙贺龙体育中心芙蓉CBD核心区域,紧邻芙蓉中路及劳动路,距离地铁一、号线侯家塘站仅1公里,20多条公交路线四通八达,区位优势明显。区域内银行、学校、医院配套成熟,一公里内辐射商务办公及高档社区人群40万人备较高的城市知名度。

四、项目现状图及区位示意图

image.png

image.png

image.png

商务条件

1.租金单价:租赁底价20元/㎡/月(含税,竞选人可在20元/㎡/月的基础上进行上浮报价,上浮报价的最低单位为1元/㎡/月,低于租赁底价或低于上浮报价最低单位为无效报价,取消竞选资格);

2.租赁年限:15年(含装修免租期在内);

3.递增方式:前两年不递增,第三年起(含)每两年递增5 %;

4.装修免租期:12个月(按2年分摊,每年分摊6个月);

5.租金缴纳方式:季付(先付后用的原则);

6.合同履约保证金:两个月租金

7.物业管理:中选人自行负责,不再另行收费;

8.停车优惠:承租方的消费客户给予3小时(暂定)免费停车优惠政策,超出部分由承租户与停车场公司自行协商收费政策

注:竞选人仅对第1小项竞价商务条件的租赁底价进行报价,第2-8小项为固定商务条件,竞价商务条件租赁底价和固定商务条件竞选人必须无条件接受方能符合竞选资格,否则视为竞选人自动放弃竞选资格。

、招商简章

招商对象:有先进经营理念,良好经营实力和丰富经营经验的品牌经营者。

)招商业态:大型商超、汽车展销、家居卖场、运动空间、休闲娱乐、配套商业类等

租赁方式:整租物业不得整体转租,允许分租该物业次承租户的合同需到我司进行备案,不得一次性收取次承租户的租金及运营管理费超过6个月,次承租户的租赁年限不得超过合同有效期。

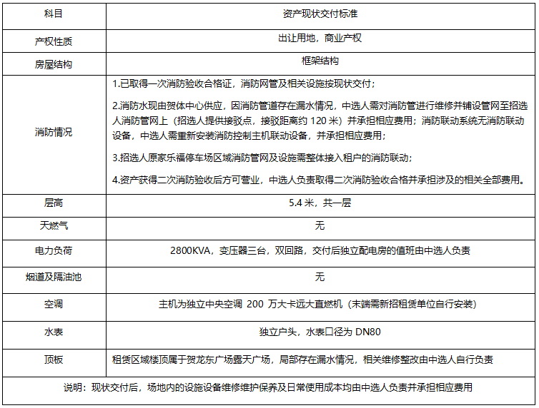
交付方式:现状交付(现状交付标准见下表),需取得二次消防验收合格后方能营业,招选人原家乐福停车场区域消防管网及设施需整体接入租户的消防联动。竞选人已认可资产的现状(包括但不限于该资产本身的国土控规及权证情况、工程物业条件、周边及本身自然物理状况,资产范围内的附属物、添附物、公用设施、配套设施、基础设施等状况,资产周边环境及相邻物业的情况,资产本身法律状况等)。

image.png

(五)申请人资格要求

1.在中华人民共和国境内注册的企业,并依法取得企业营业执照,且营业执照处于有效期;

2.在国家企业信用信息公示系统中未列入严重违法失信企业名单(黑名单)内,且近三年内的经营活动在系统中无不良记录

)装修要求:严禁破坏房屋内外部结构,装饰装修书面方案报政府相关职能部门及我司审批后方可进行装修施工,通过政府职能部门及我司验收后方可投入使用。

特别说明:本次招商竞选不接受联合体及自然人参与竞选。

七、关于招商公示及报名有效性的说明

)招商信息公示及报名时间:2023年29-2023年2月21日(此时间段的工作日,公示期与报名期同步),逾期不候。

相关报名流程

1.缴纳招商资料费并领取招商文件;

2.仔细阅读招商文件,确定报名意向在招采平台(https://erp.csudgroup.com:9982/)发布的招商公告内点击“我要报名”,登记业态品牌名称、联系人及联系方式;

3.登记成功后在招商公示报名截止日期前,缴纳竞选保证金,以上三步均完成后方视为有效报名。

费用缴纳

1.招商资料费:竞选人现场领取招商文件时,应同时缴纳招商资料费200元/套(该费用已包含招商文件制作成本、图纸及我司信息资料价值)。无论是否中选,招商资料费概不退还,且不影响潜在竞选人参与竞价;

2.竞选保证金:竞选人需在报名截止日前以银行转账汇款形式支付竞选保证金10万元至我司账户(2023年2月2117:00截止,逾期缴纳或未按要求缴纳竞选保证金的,取消竞选资格)。

竞选保证金账户如下:

户名:长沙城发商业管理有限公司

开户行:兴业银行长沙河西支行   

账号:3682 0010 0100 1338 25

评选时间及地点

1.选时间:2023年2月22日上午9:30(最终以招采平台排期时间为准);

2.选地点:长沙市岳麓区枫林三路交通枢纽西中心T2栋25楼长沙城市发展集团有限公司招采交易平台

、招商联系方式

1.联系人:曹女士18229953541

2.联系地址:长沙市天心区贺龙体育场童心MALL商场T002号长沙城发商业管理有限公司招商运营部。

十、投诉联系方式

1.联系部门:城发集团资产管理部

2.联系电话:0731-88222799

3.联系地址:长沙市岳麓区先导路湘江时代商务广场A1座13层

十一、举报联系方式

1.联系部门:长沙城市发展集团有限公司纪检监察室

2.联系电话:0731-88797919

3.联系地址:长沙市岳麓区先导路湘江时代商务广场A1座13A层    

  

长沙城发商业管理有限公司

                          202328