长沙城发商业管理有限公司 长沙市渣土管理处办公楼项目招商公告
发布时间:2026-02-27 16:50 打印文件

一、招商简介

(一)招商单位:长沙城发商业管理有限公司

(二)招商位置描述

长沙市渣土管理处办公楼项目位于长沙市雨花区中意一路40号(盛德·碧瑞庭小区内),共6层楼,建筑面积为2973.1㎡,配套地下37个车位,现为空置状态。该项目暂无房屋产权证明(有与原开发商签订的定向购买合同书),有竣工验收备案表及一次消防合格验收意见书。

(三)资产价值描述

项目地处韶山南路、红星商圈,周边以住宅小区为主,临近商业设施有井湾子家居城、德思勤、步步高新城天地等,商业氛围较为浓厚。地处中意路,交通便捷,出行便利。

(四)招商业态定位

项目拟作为养老服务中心业态租赁,不得从事有噪声、环境污染等违反法律、法规的行业。未经招商人书面审批同意,不得改变经营业态。

(五)项目现状图及区位示意图

image.png

二、招商要求

(一)招商对象:有先进经营理念,良好经营实力和丰富经营经验的品牌经营者,本次招商竞价不接受联合体参与。

(二)招商方式:公开招商。

(三)评选方法:最高价法。

(四)商务条件:

1.租赁底价:13.31元/㎡/月(含税),低于此价,报价无效,取消竞价资格;

2.租赁年限:3年;

3.递增方式:前两年不递增,第三年递增3%;

4.装修及经营培育期:6个月(按年进行分摊,每年分摊不超过3个月);

5.租赁费用缴纳方式:季付;

6.合同履约保证金:2个月租赁费用;

7.物业管理:承租人自行负责;

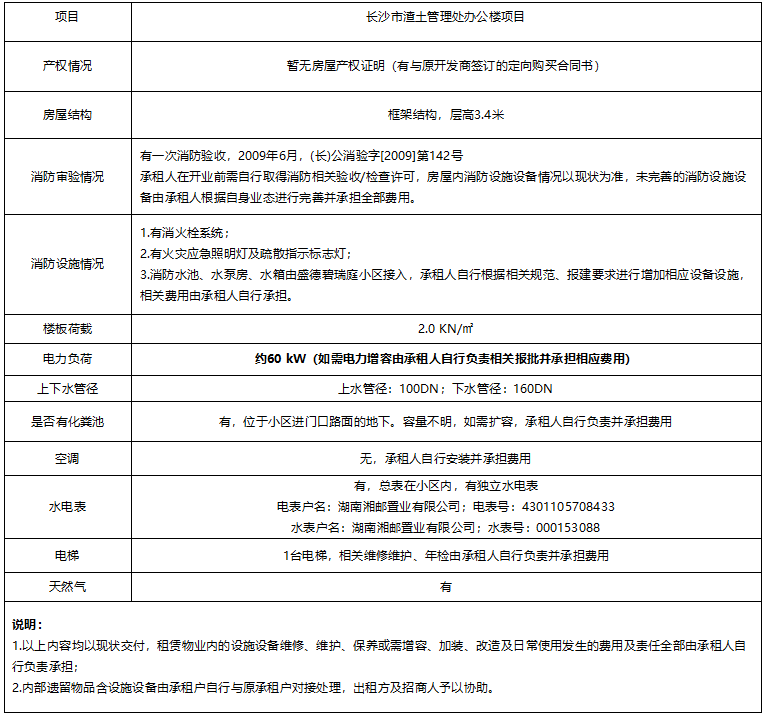
8.交付方式:现状交付,竞价人已认可资产的现状(包括但不限于该资产本身的国土控规及权证情况、工程物业条件、周边及本身自然物理状况,资产范围内的附属物、添附物、公用设施、配套设施、基础设施等状况,资产周边环境及相邻物业的情况,资产本身法律状况等),另本项目涉及的原有装修拆除、物业管理及停车由承租人自行负责并承担相应费用。现状交付标准见下表:

image.png

注:上述第2-8小项为固定商务条件,竞价人仅对第1小项租赁底价进行报价。

(五)其他要求:

1.特别说明:该项目按面积2973.1㎡为基准核算租赁价格,竞价人不得对计租面积提出异议及更改;

2.经营要求:整体租赁,禁止整体转租、联营、合作等行为。参与竞价的经营业态为合同期内最终业态,经营期间,禁止任何形式的业态变更;

3.其他招商细则:详见招商文件(长沙市天心区新世纪体育文化广场东广场长沙城发商业管理有限公司领取)。

注:参与竞价即视为无条件认可招商人的租赁合同模板及条款。

三、招商报名

(一)报名时间:2026年2月28日至2026年3月4日下午17:00截止,报名后现场领取招商文件,逾期不予受理。

(二)资格要求:公司被“国家企业信用信息公示系统”(网址https://www.gsxt.gov.cn/index.html)列入经营异常名录或严重违法失信企业名单的报名主体不得参与该项目竞价。曾被“国家企业信用信息公示系统”列入经营异常名录的公司,但在报名截止日前已被移出的,视为符合要求允许参与该项目竞价。个人报名的,不得为在中国执行信息公开(http://zxgk.court.gov.cn/)中查询属于失信被执行人或限制消费人员。上述要求需在报名时提供相关证明材料,未满足以上前述条件的,不予报名、不得领取招商文件、不得参与竞价。

(三)报名流程:

1.仔细阅读招商文件,确定报名意向后在招采平台(https://erp.csudgroup.com:9982/)发布的招商公告内报名;

2.现场缴纳招商资料费并领取招商文件(招商报名时段的工作日内);

3.登记成功后在招商公示报名截止日期前,缴纳竞价保证金, 以上三步均完成后方视为有效报名。

4.如竞价人承租,其缴纳的竞价保证金可转为租赁合同履约保证金或租赁费用;如竞价人未承租,招商结束后15个工作日内无息退还竞价保证金。但发生下列任何情况时,竞价保证金不予退还:

(1)竞价人在招商报名开始至竞价会议结束期间无正当理由单方面撤回其竞价或修改招商文件的;

(2)竞价人在获得承租资格后10个工作日内未签订租赁合同或未按要求缴纳应缴费用;

(3)主动放弃承租资格的竞价人,竞价保证金不予退还;

(4)竞价人采用不正当的手段骗取承租。

(四)费用缴纳:

1.招商资料费:竞价人现场领取招商文件时,应同时缴纳招商资料费200元/套(该费用已包含招商文件制作成本、图纸及我司信息资料价值)。无论是否获得承租资格,招商资料费概不退还,且不影响潜在竞价人参与竞价;

2.竞价保证金:竞价人需在报名截止日前以银行转账汇款形式支付竞价保证金20万元至我司账户(2026年3月4日17:00截止,逾期缴纳或未按要求缴纳竞价保证金的,取消竞价资格)。竞价保证金账户如下:

户  名:长沙城发商业管理有限公司

开户行:兴业银行长沙河西支行   

账   号:3682 0010 0100 1338 25

(五)竞价文件要求:竞价人应按照招商文件要求编制竞价文件, 由竞价人在招商当天递交至竞价现场进行审核,资料要求如下:

1.公司报名需提交营业执照复印件、法人代表身份证复印件一份(原件备查),若个人报名需提交本人身份证复印件一份(原件备查);

2.竞价保证金缴纳凭证;

3.经营方案一份;

4.招商文件中涉及的其他相关材料。

注:若为公司参与竞价,法定代表人无法参与现场本次竞价的,请提供符合要求的授权委托书及受托人身份证明材料,所有提交资料需加盖公章和骑缝章;若为个人参加竞价需签字并加盖手印。

四、竞价管理办法

1.本次招商采取最高价法,按最终报价高低排序,排名第一竞价人公示后为本项目承租人;

2.竞价人需无条件响应招商人的招商要求与商务条件;

3.若在竞价现场提交资料中不响应招商要求和商务条件 的,视为取消竞价资格;

4.现场资料审核不足两家符合本项目招商文件要求的,进行单一性谈判,具体时间由招商人工作人员另行通知。原则上单一性谈判成交商务条件不低于竞价人在竞价现场提交竞价文件中的条件。如仅有一家符合本项目招商文件要求,在单一性谈判过程中不接受招商文件的商务条件,视为主动放弃承租资格;

5.如第一名放弃,将由第二名替补,若第二名仍主动放弃承租资格则本次招商竞价取消,择日再进行公开招商。主动放弃承租资格的竞价人,所缴纳的竞价保证金不予退还;

6.现场竞价后,招商人将通知所有竞价人竞价结果。

五、招商结果

招商结果在长沙城市发展集团有限公司官网及招采平台进行公示,公示期为24个小时。

六、竞价时间及地点

1.竞价时间:2026年3月5日上午9:30(最终以招采平台排期时间为准);

2.竞价地点:长沙市岳麓区枫林三路交通枢纽西中心T2栋25楼长沙城市发展集团有限公司招采交易平台。

七、招商联系方式

1.联系人:靳先生15974208010;

2.联系地址:长沙市天心区贺龙体育场童心MALL商场T002号长沙城发商业管理有限公司招商管理部。

八、投诉联系方式

1.联系部门:泓盈集团党群人力中心;

2.电子邮箱地址: jubao@hollwingroup.com;

3.联系电话:0731-82250508;

4.邮政编码:410217;

5.通讯地址:长沙市岳麓区枫林三路49号西中心T1栋写字楼20楼2017室党群人力中心。


长沙城发商业管理有限公司

                                                   2026年2月27日