长沙城发商业管理有限公司洋湖景园 25栋105及201号商铺整体打包租赁的招商公告
发布时间:2025-02-25 16:49 打印文件

一、招商单位:长沙城发商业管理有限公司

二、招商位置描述

洋湖景园25栋105号位于长沙市岳麓区景园路洋湖景园商务中心1楼,建筑面积150.8㎡;洋湖景园25栋201号位于长沙市岳麓区景园路洋湖景园商务中心2楼,建筑面积为1522㎡。产权单位均为长沙先导洋湖建设投资有限公司,授权长沙城发商业管理有限公司进行运营管理。

三、资产价值描述

洋湖景园25栋位于长沙洋湖总部经济区内,坪塘大道以东、景园路以南、湘浦路以西、连塘路以北,紧靠地铁3号线出入口,与国际知名企业宜家、卓伯根、中加国际学校仅一街之隔。项目区位优势明显,展示面较好,交通方便,紧邻地铁三号线出入口,周边商业氛围浓厚,人流量大,且位于宜家荟聚正对面,并毗邻多个商业综合体,商业较为成熟。

四、资产相关图纸

image.png

五、商务条件

1.租赁底价:77000/月

2.租赁年限:不超过3年(如需突破则另行商洽);

3.递增:第三年(含)起,每两年递增3%;

4.装修优惠期:9个月(按年分摊,每年分摊3个月);

5.租赁费用缴纳方式:按季度缴纳;

6.合同履约保证金:两个月租赁费用;

注:105号201号商铺为整体打包租赁,上述第3-6小项为固定商务条件,必须无条件接受条件,不接受视为放弃竞选资格。竞价人仅对第1小项租赁底价上浮进行报价

六、招商简章

1.招商对象:符合业态要求,有先进经营理念,良好经营实力和丰富经验经验的品牌经营者,本次竞价招商不接受联合体参与;

2.招商业态餐饮、娱乐、办公、社区配套型业态等业态

3.招商方式:现场竞价、价高者得,105号201号采取整体打包租赁的方式,不另行单独租赁

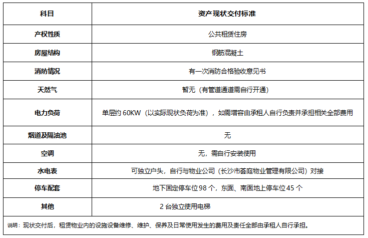
4.交付方式:现状交付,承租人需自行取得二次消防验收合格证书及施工许可证。竞价人已认可资产的现状(包括但不限于该资产本身的国土控规及权证情况、工程物业条件、周边及本身自然地理状况,资产范围内的附属物、添附物、公用设施、配套设施、基础设施等状况,资产周边环境及相邻物业的情况,资产本身法律状况等),现状交付标准见下表:

image.png

5.装修要求:鉴于该资产房屋结构为钢筋混凝土,装修时严禁改变房屋结构。装修进场前须提前向招商人申报并提供全套图纸,报住建局进窗取得施工许可证后方能进场装修

6.特别事项披露:

1)本资产需由承租人自行完成建筑消防改造并取得二次消防竣工验收合格书;如果承租人无法完成建筑消防改造并取得竣工验收,则出租方有权选择单方解除租赁关系,且无需承担违约责任;

2)本资产产权性质为公共租赁住房,有《建设工程消防验收意见书》。若承租人从非租赁住房用途时,资产性质及权证现状涉及所需办理或变更办理的相关政府许可手续(包括但不限于:规划许可、消防许可、环评许可、从事经营所需的营业证照等一切合法证件),涉及二次消防的相关报批报建手续及改造投入(包括但不限于报建手续、加装消防设施及消防楼梯等)均需自行负责并承担相应费用和责任。

7.洋湖景园25栋105号根据面积150.8㎡为基准核算租赁费用;洋湖景园25栋201号根据面积1522㎡为基准核算租赁费用,竞价人不得对计租面积提出异议及更改;

8.其他招商细则:详见招商文件(长沙城发商业管理有限公司办公室领取)。

、招商公示报名

20252月25202531下午17:00截止

八、关于报名有效性的说明

1.缴纳招商资料费并领取招商文件;

2.仔细阅读招商文件,确定报名意向后在招采平台(https://erp.csudgroup.com:9982/)发布的招商公告内点击“我要报名”,登记业态品牌名称、联系人及联系方式;

3.登记成功后在招商公示报名截止日期前,缴纳竞价保证金,以上三步均完成后方视为有效报名。

九、费用缴纳

1.招商资料费:竞价人现场领取招商文件时,应同时缴纳招商资料费200元/套(该费用已包含招商文件制作成本、图纸及我司信息资料价值)。无论是否中选,招商资料费概不退还,且不影响潜在竞价人参与竞价;

2.竞价保证金:竞价人需在报名截止日前以银行转账汇款形式支付竞价保证金20万元至我司账户20253117:00截止,逾期缴纳或未按要求缴纳竞价保证金的,取消竞价资格)。

竞价保证金账户如下:

  名:长沙城发商业管理有限公司

开户行:兴业银行长沙河西支行   

   号:3682 0010 0100 1338 25

竞价时间及地点

1.竞价时间:202534日上午9:30(最终以招采平台排期时间为准);

2.竞价地点:长沙市岳麓区枫林三路交通枢纽西中心T2栋25楼长沙城市发展集团有限公司招采交易平台。

十一、招商联系方式

1.联系人秦女士18673154889

2.联系地址:长沙市天心区贺龙体育场童心MALL商场T002号长沙城发商业管理有限公司招商管理部

十二、投诉及举报联系方式

1.联系部门:泓盈集团党群工作部;

2.电子邮箱地址: jubao@hollwingroup.com;

3.联系电话:0731-82250508;

4.邮政编码:410217;

5.通讯地址:长沙市岳麓区枫林三路49号西中心T1栋写字楼20楼2017室党群工作部。

 

 

长沙城发商业管理有限公司

                                  2025221