
一、招商单位:长沙城发商业管理有限公司
二、招商物业描述
该物业位于长沙市西湖文化园西门,紧邻枫林一路,毗邻园区1号车库(详见区位图)。为一层露台式坡屋顶独栋建筑面积177.09㎡,无产权证,有园区整体消防证明。通水通电,未通气,电力容量5kw(以现场实际参数为准)。
三、资产价值描述
西湖文化园单车棚紧邻园区1号车库及枫林路,为园区西北角人行步道入口处,人流较集中。
四、资产现状图及工程条件现状表
1.资产现状图

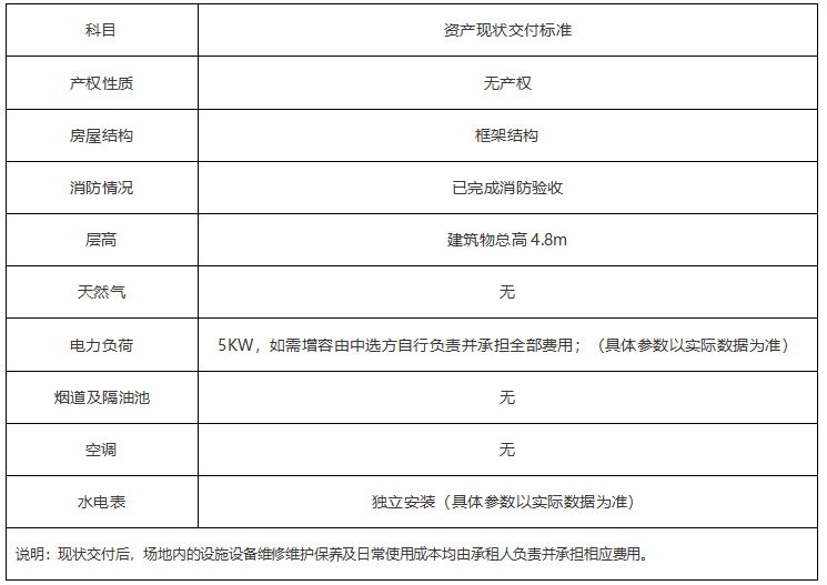
2.工程条件现状表

五、招商简章
1.招商对象:有先进经营理念,良好经营实力和丰富经营经验的品牌经营者;
2.招商业态:零售、轻餐、活动展示等;禁入业态:禁止生产型产业、有环保风险产业、品质低端零售、明火重油重烟重餐饮等业态。
3.交付方式:现状交付。
六、关于报名有效性的说明
第一步:网上登记,在招采平台(https://erp.csudgroup.com:9982/)发布的招商公告内点击“我要报名”,登记业态品牌名称、联系人及联系方式;
第二步:登记成功后在招商公示报名期内至长沙城发商业管理有限公司招商运营部提交公司介绍及品牌资料,并就意向商铺进行初步商务洽谈;
第三步:双方洽谈后在招商公示报名期内提交租赁意向函,并缴纳意向金(2个月租赁费用)至指定账户,以上三步均完成后方视为有效报名。
七、招商联系方式
1.联系人:谢先生15116463191;
2.联系地址:长沙市天心区贺龙体育场童心MALL商场T002号长沙城发商业管理有限公司招商运营部。
八、招商公示及报名期
2023年6月26日至2023年7月2日。
九、投诉及举报联系方式
1.联系部门:泓盈集团党群工作部;
2.电子邮箱地址: jubao@hollwingroup.com;
3.联系电话:0731-82250508;
4.邮政编码:410217;
5.通讯地址:长沙市岳麓区枫林三路49号西中心T1栋写字楼20楼2017室党群工作部。
长沙城发商业管理有限公司
2023年6月20日